看过来
近期,财政部、国家税务总局、工业和信息化部制发了《关于延续和优化新能源汽车车辆购置税减免政策的公告》,延续和优化新能源汽车车辆购置税减免政策,支持新能源汽车产业发展,促进汽车消费。
政策利好
这次车辆购置税减免政策的延续和优化
对于有意购买新能源汽车的人来说
是大大的利好消息!
这里小编要提醒一下大家:
不管您购买的是新能源汽车还是燃油车,
是否能享受车辆购置税减免政策
都是需要申报车辆购置税的!
纳税人可通过广东税务App或粤税通微信小程序,掌上完成车辆购置税的申报缴税以及获取完税证明。这里以个人购买汽车通过广东税务App申报车辆购置税为例。(注:其他平台和方式操作大致相同)
首先我们需要在手机上下载广东税务App,然后按照以下步骤进行申报:
PART1 登录
PART2 申报
PART3 缴费
PART4 查询及完税证明下载
登录
广东税务App
申报
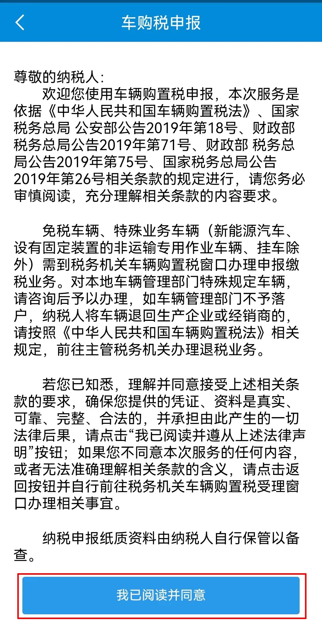
个人业务下,点击“办税”——“申报缴税”——“车购税申报”进入申报页面;点击“车购税申报”,显示申报声明,阅读完毕后点击“我已阅读并同意”,进入申报页面。
点击“获取发票”,查询纳税人3个月内机动车发票。纳税人选择一张发票,发票代码、发票号码和车辆识别代号会自动带入页面,纳税人也可以手动填写。填写完成后,点击“下一步”,进入申报表填写页面。
申报填写页面,核对带出的数据,填写必录项目后,点击“下一步”,进入申报计税页面。

注:“车辆登记注册地”与后续办理车辆证照相关联,请注意填写务必准确。
进入申报计税页面,确认数据后,点击“确认提交”,提交申报表;

缴费
申报成功后,可直接缴费
如在申报完成后,未直接完成缴款的,请按以下步骤操作:
查询及
完税证明下载
点击“服务”——“公众查询”——“车辆购置税查询”,进入查询页面;

进入车辆购置税查询页面后,可以查询当前企业、个人或者公众的车辆完税信息;

点击“当前个人车购税查询”,页面直接展示个人的车辆完税信息。
1.若车辆已申报没有完税,申报状态为:车购申报完成。则不能打印完税证明,只显示申报信息;
2.如车辆已完税,申报状态为:完税证明发放。点击“获取完税证明”,即可进入完税证明下载页面。

来源:国家税务总局广东省税务局
国家税务总局梅州市税务局
编发:国家税务总局广东省税务局办公室